アラフィフ女子の山あり谷あり優待割安株投資日記

株初心者だって優待割安株投資で頑張ります!不動産も為替も外国株も、山あり谷ありアラフィフ女子の欲張りな日々をつづります。

売却しちゃう?ホールドが正解?微妙な地味目の優待&昇格期待銘柄

      2018/04/04

6月は明日からですけど、すでに今週の月曜日からは6月相場、っていう感じらしいですね。

サミット明けをした本日火曜日は日経平均1万7000円突破を維持、しかも1万7234円とそこそこ余裕のある1万7000円台だと思います。

消費税延期によるものか、米国の利上げ思惑によるものか、有効求人倍率が1.34倍と伸びたことによるものか、いずれにしてもドル円が111円を突破してくる状況を踏まえて、東証1部の輸出系大型株が価格上昇の底堅さをキープさせたんでしょうね。

理屈付けにサミットを利用しようとしたのは、私みたいな素人目にも国際的にみっともない姿だったと思いますけど、勇気を持って消費税延期をした安倍さんの決断は正解だと思っています。

モヤモヤ要素が解消されて遅まきながら決算相場がくるんじゃないかしら

アベノミクスは失敗だ!なんて言いながら消費税延期を求めた民進党さん、あなた方が政権を取っている時代の有効求人倍率は一体どれほどだったのでしょうか?

あなた方が政権と取っている時代にパートの時給が1000円を超えることなんて考えれましたでしょうか?

あとは選挙がどのようになっていくかということなのかもしれませんけれど、伊勢志摩サミットが終了して、消費税がどうなるのか、っていうモヤモヤも完全に解消された今日からは、ちょっと遅れた決算相場になっていくのかもしれないわ、と思っていたりしています。

一応、今週の金曜日が米国の雇用統計があるので、その数字が悪いものじゃなければ米国の利上げを完全に織り込みながらドル高が少しは継続すると思いますので、きっと翌週の6月10日(金)までは好調な市場動向になるんじゃないかしら、って思っています。

主力銘柄の業績は順調

主力銘柄のうち、ランドコンピュータ、綿半ホールディングス、システムリサーチ、トリドールの決算内容は凄く良かったですし、他の大阪工機、フジ・コーポレーション、keepere技研なども順調ですから主力銘柄についての心配は特にしていません。

ただ、オカダアイヨンとかヤマシンフィルタなど、多少の利益はありつつもすでに東証1部に昇格してしまっている銘柄を売却して新しい銘柄の購入資金にしておくのか、配当+優待利回りも悪くないのでそのままホールドしていくのか、という悩みはいつもつきまとっています。

回転を重視するなら売却してその資金を主力の買い増しや新規の銘柄にしていくのがいいんだと思うんですけど、業績が悪化しているわけでもないので数年というスパンでホールドしていれば配当+優待利回り以上の利益をもたらしてくれるんじゃないかという思いもあるので、私、いつも悩んじゃうんですよね。

現時点でのマイルール

今のところは、「業績が悪いんだったら売却して現金化を優先」、「業績は悪くないのに株価が思うように上昇しない(低迷している)のであれば悩んでもホールド」というルールにしています。

お友達の女性投資家さんなんかは「多少、値上がりしたら売って利益確保するのよ。どうせまたどっかで株価なんて下がるんだから、その時に同じ銘柄を買えばいいのよ。」って簡単に言ってくれるんですけど、「それはあなただからできるのよ!」って言いたくなってしまいます。(もちろん、言えませんけど。。)

そんな「売ってもいいのかな、持っていればいいのかな」って思い悩む地味な銘柄のひとつに川西倉庫(9322)があります。

購入した時の記事にも書きましたが、東証2部銘柄で優待を導入、その後に立会外分売を実施ということで、これは東証1部昇格に向けて着実にステップを踏んでいると判断したわけです。

その時の立会外分売の価格が888円で株主優待が年間2000円ですから利回り2.25%、配当が1.39%なので概ね3.5%のトータル利回りは可もなく不可もなくという感じだったので、手堅い倉庫業ということで気長に昇格を待ってましょう、という思惑でした。

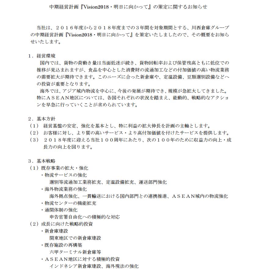
でもやっぱり地味で株価も軟調が続いてどうしようかと思っていたら、昨日、中期経営計画なんていうのを発表したのよね。

20160531_kawanishi_1

業績的には去年の特別損失で悪化から持ち直してはいるんだけど、国内事業は低迷しているので、今後は伸びている海外に力を入れていくストーリーのようです。

20160531_kawanishi_2

2018年の目標数字としては、凄い数字を出してきているんじゃないんだけど、「少々頑張り目ですが手堅い数字です。」という感じの数字感です。

ちなみに先日発表されたH28年3月期の業績ないようがこちらです。

20160531_kawanishi_3

売上220.5億円、営業利益4.3億円なので、売上ベースで8.5億円、営業利益ベースで3.7億円の向上を3年間で図るっていうのが中期経営計画の内容ですね。

一気に成長するような業種じゃないだけに堅実な中期経営計画の策定は好感が持てるんです。
ただ、好感が持てるだけに微妙なのよね~

中長期で保有しておくべき銘柄なのか、そこそこ値を戻した時に売却してしまえばいいのか。

価格ボリュームが大きくないからなおさら決断つかないのよね。

米国ではトランプさんが「TPPなんか承認しない!」って言ってますけど、TPPが発効されると物流量は確実に増えてくると思うので、倉庫業っていうのは悪くないと思っているんですよね。

あとは時間軸と私の資金量とのバランスなのかな。

買う時よりも売る時のがよっぽど難しい。」っていうの、実感しちゃうわよね。

にほんブログ村 株ブログ 株主優待へにほんブログ村

株主優待 ブログランキングへ

にほんブログ村 株ブログ 株主優待へ
にほんブログ村


株主優待ランキング

 - 過去の保有銘柄, 川西倉庫 , , , ,